ข้ามไปยังเนื้อหา

Policies

การคืนเงินและสินค้า

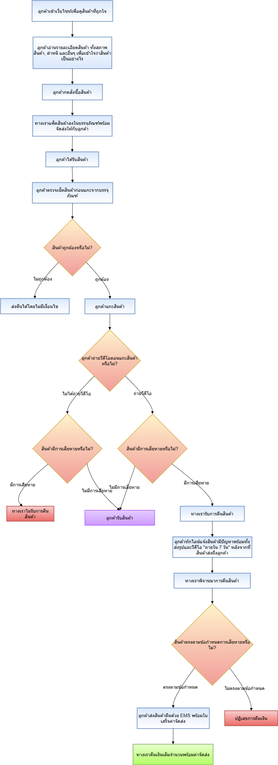
ผังการคืนเงินและสินค้า
แบบไหนถึงคืนสินค้าได้

1. เกิดการจากการเสียหาย

◾สินค้า "มือหนึ่ง"

สินค้ามือหนึ่งคือสินค้าที่ยังไม่ได้มีการใช้งานมาก่อน อยู่ในสภาพเหมือนใหม่ทุกอย่าง สินค้าประเภทนี้หากมีจุดบกพร่องโดยที่ไม่ใช่จุดบกพร่องเล็กๆน้อยๆ เช่น ด้ายเป็นขุย, รอยเปื้อนเล็กๆที่ทำความสะอาดได้ และอื่นๆ แต่เป็นจุดบกพร่องที่เห็นได้ชัดเช่น มีรอยขาด, มีรอยปะ และอื่นๆ โดยที่ลูกค้าต้องทำการถ่ายวีดีโอระหว่างการแกะสินค้าและแสดงให้เห็นถึงจุดที่มีการเสียหายจริงทางเราถึงจะคืนเงิน "เต็มจำนวน" ให้กับลูกค้า

◾สินค้ามือสอง ("เหมือนใหม่" และ "ผ่านการใช้งาน")

สินค้ามือสองทุกชิ้นย่อมต้องมีร่องรอยในการใช้งานเป็นเรื่องธรรมดาอย่างหลีกเลี่ยงไม่ได้ ซึ่งทางเราได้ลงรายละเอียดและรูปให้มากที่สุดเท่าที่จะทำได้ในทุกๆสินค้า แต่อย่างไรก็ตามเป็นไปไม่ได้ที่สินค้าจะไม่มีจุดบกพร่อง "เล็กๆน้อย" ที่เกิดจากการใช้งาน เช่น รอยเปื้อนที่เช็ดออกได้, รอยยับของรองเท้า และอื่นๆ ฉะนั้นทางเราขอ "สงวนสิทธิ์การคืนเงิน" กับสินค้าประเภทเหล่านี้หากมีการแกะจากบรรจุภัณฑ์แล้ว เว้นแต่กรณีที่สินค้านั้นๆมีตำหนิที่ทำให้สินค้า "้เสียหาย" นอกเหนือจากที่ทางเราลงรายละเอียดไว้และเป็นตำหนิที่ "สามารถมองเห็นได้อย่างชัดเจน" โดยที่ลูกค้าต้องทำการถ่ายวีดีโอระหว่างการแกะสินค้าและแสดงให้เห็นถึงจุดที่มีการเสียหายจริงทางเราจึงจะคืนเงินให้อย่าง "เต็มจำนวน"

อย่างไรก็ตามทางเราจะยอมรับการคืนเงินเต็มจำนวนเมื่อมีการถ่ายวีดีโอตอนแกะสินค้าและสินค้ามีการเสียหายนอกเหนือจากรายละเอียดที่เราได้ลงไว้

- ท่านสามารถอ่านเพิ่มเติมได้ใน "ผังการคืนเงินและสินค้า"

- การคืนเงินและสินค้าจะต้องอยู่ในขอบเขตเวลา 7 วันหลังจากของส่งถึงลูกค้าเท่านั้น

สุดท้ายแล้วการประเมินสถานการณ์ที่นอกเหนือจากนี้ จะเกิดจากวิจารณญาณและความเหมาะสม ลูกค้าสามารถอ่านรายละเอียดการติดต่อและการคืนเงินเพิ่มเติมได้ ที่นี่

2. สินค้าผิดลิขสิทธิ์

ทางเราไม่มีนโยบายสนับสนุนสินค้าผิดลิขสิทธิ์ที่จงใจเลียนแบบสินค้าต้นฉบับให้ผู้ซื้อสับสน เว้นแต่จะเป็นสินค้าประเภท Fanmade หรือ Bootleg เป็นต้นซึ่งลูกค้าสามารถอ่านรายละเอียดเพิ่มเติมได้ใน "คำจำกัดความ" ลูกค้าสามารถคืนเงินได้อย่างไม่มีเงื่อนไข ภายใน 14 วันหลังจากของส่งถึงลูกค้า

รายละเอียดการซื้อ

คำจำกัดความ

คำจำกัดความ

1. Official vs Unofficial?
🟢 Official product: สินค้าถูกต้องตามลิขสิทธิ์(ของแท้)
- หากพบว่าสินค้าที่มีเครื่องหมายนี้เป็นของปลอม ทางเรายินดีคืนเงิน "เต็มจำนวน" ภายใน 14 วันนับตั้งแต่วันที่ของส่งถึง "โดยไม่มีเงื่อนไข"
🟡 Unofficial Product: สินค้าไม่มีลิขสิทธ์ (เช่น สินค้า Fanmade หรือ Bootleg)
- สินค้าที่มีเครื่องหมายนี้หากซื้อไปแล้วทางเราจะไม่คืนเงินในทุกกรณี เว้นแต่จะเป็นการคืนเงินตามข้อกำหนดการส่งของ
**"ทางเราไม่สนับสนุนสินค้าที่จงใจเลียนแบบสินค้าลิขสิทธิ์ ที่มีลักษณะรูปลักษณ์เหมือนสินค้าต้นฉบับเพื่อตั้งใจทำให้ผู้ซื้อสับสน"**
2. ตำหนิ
คือการบ่งบอกตำหนิของสินค้าว่าเป็นอย่างไร ซึ่งทางเราได้วงรายละเอียดตำหนิไว้ในรูปสินค้าแล้ว
◾สภาพที่จัดว่าเป็นตำหนิ: การที่สินค้า "เกิดการเสียหาย" ซึ่งมองเห็นได้ด้วยตาอย่างชัดเจน เช่น รอยขาด, รอยเปื้อนที่ซักไม่ออก, คราบเหลือง, รอยเย็บเนื่องจากขาด, ป้ายสินค้าขาด, การที่สินค้าผ่านการซ่อมแล้วใช้อะไหล่ใหม่ และอื่นๆ เป็นต้น
◾ สภาพที่ไม่จัดเป็นตำหนิ: การที่สินค้าเกิดจากการเปลี่ยนสภาพจากการใช้งานและการเวลาโดยที่สินค้า "ไม่ได้เกิดการเสียหาย" เช่น การเฟดของกางเกงและเสื้อ, การที่สินค้าผ่านการซักมาแล้ว, รอยยับของสินค้า, รอยฝุ่นที่ติดสินค้าซึ่งสามารถเช็ดออกได้ และอื่นๆ เป็นต้น
3. สภาพสินค้า
◾มือหนึ่ง: ไม่เคยผ่านการใช้งานมาก่อนและยังมีป้ายสินค้าติดอยู่ แต่อาจจะไม่มีใบเสร็จ, กล่องก็ได้
◾เหมือนใหม่: สินค้าอยู่ในสภาพที่ดีที่สุดไม่มีการเสียหาย มีร่องรอยการใช้งานน้อยมากหรือไม่มีเลย เพียงแค่ไม่มีป้ายสินค้า
◾ผ่านการใช้งาน: สินค้ามีร่องรอยผ่านการใช้งาน อาจเป็นได้ทั้งรอยที่มีขนาดเล็กหรือขนาดใหญ่ตามสภาพรูปและรายละเอียดตำหนิของสินค้าที่ถูกลง ทางเราพยายามอย่างมากที่สุดที่จะลงรูปและรายละเอียดให้มากที่สุดเพื่อความโปร่งใสกับลูกค้า
4. อุปกรณ์อื่นๆ
คือสิ่งที่ได้มาพร้อมการซื้อสินค้าเช่น
◾ ใบเสร็จ, ป้ายสินค้า, กล่อง, ถุง และสิ่งอื่นๆที่เกี่ยวข้อง

ค้นหา

Back to top